【脑胶质瘤诊疗】胶质瘤影像怎么看?
发布时间:2025-10-15 10:21:54 | 阅读:次| 关键词:【脑胶质瘤诊疗】胶质瘤影像怎么看?
- [案例]小儿“频繁摔跤”与“胃肠炎”背后,竟隐藏致命脑瘤
 - [案例]2岁儿童脑干海绵状血管瘤手术全切案例
 - [案例]身体麻木竟是脑干“肿瘤”作祟,INC巴教授妙手拆除生命
 - [案例]产后2个月头痛至无法站立,检查发现“脑瘤”从8mm猛增至
 - [案例]周五开启与巴教授面对面 | 脑干胶质瘤疯长125%,早期手术
 - [案例]颈静脉球高位合并听神经瘤手术策略:川岛教授入路改良
 
本指南由国家卫生健康委员会医政医管局、中国抗癌协会脑胶质瘤专业委员会、中国医师协会脑胶质瘤专业委员会联合发布。本文聚焦胶质瘤影像学诊断,后续将持续分享更多脑瘤治疗研究指南内容。
脑胶质瘤影像诊断核心要点
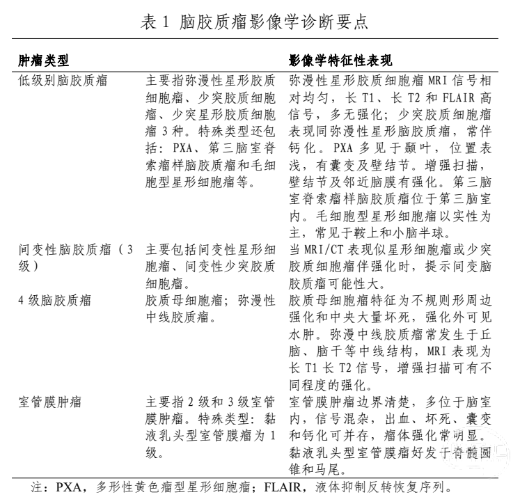
神经影像常规检查目前主要包括CT和MRI。这两种成像方法可相对清晰显示脑解剖结构特征及脑肿瘤病变形态学特征,如部位、大小、周边水肿状态、病变区域内组织均匀性、占位效应、血脑屏障破坏程度及病变引发的其他合并征象。在图像信息方面,MRI优于CT。CT主要显示脑胶质瘤病变组织与正常脑组织的密度差异,特征性密度表现包括钙化、出血及囊性变等,同时展示病变累及部位、水肿状况及占位效应;常规MRI主要显示脑胶质瘤出血、坏死、水肿组织等的不同信号强度差异及占位效应,并能显示病变侵袭范围。多模态MRI不仅能反映脑胶质瘤的形态学特征,还可体现肿瘤组织的功能及代谢状况。
常规MRI扫描主要获取T1加权像、T2加权像、液体衰减反转恢复(FLAIR)序列成像及进行磁共振对比剂增强扫描。脑胶质瘤边界不清晰,表现为长T1、长T2信号影,信号可不均匀,周边水肿程度不一。因肿瘤对血脑屏障的破坏程度不同,增强扫描表现各异。脑胶质瘤可发生于脑内各部位。低级别脑胶质瘤常规MRI呈长T1、长T2信号影,边界不清,周边轻度水肿,局部轻度占位征象,如邻近脑室可致其轻度受压,中线移位不明显,脑池基本正常,病变区域内少见出血、坏死及囊变等表现;增强扫描显示病变少数出现轻度异常强化。高级别脑胶质瘤MRI信号明显不均匀,呈混杂T1、T2信号影,周边明显指状水肿影;占位征象明显,邻近脑室受压变形,中线结构移位,脑沟、脑池受压;增强扫描呈明显花环状及结节样异常强化。
不同级别脑胶质瘤的PET成像特征各异。目前广泛使用的示踪剂为氟-18-氟代脱氧葡萄糖(18F-FDG)及碳-11蛋氨酸(11C-MET)。低级别脑胶质瘤一般代谢活性低于正常脑灰质,高级别脑胶质瘤代谢活性可接近或高于正常脑灰质,但不同级别脑胶质瘤之间的18F-FDG代谢活性存在较大重叠(2级证据)。氨基酸肿瘤显像具有良好的病变-本底对比度,对脑胶质瘤的分级评价优于18F-FDG,但仍存在一定重叠。
临床诊断怀疑脑胶质瘤拟行活检时,可用PET确定病变代谢活性最高的区域。18F-FET和11C-MET相比,18F-FDG具有更高的信噪比和病变对比度(2级证据)。PET联合MRI检查比单独MRI检查更能准确界定放疗靶区(1级证据)。相对于常规MRI技术,氨基酸PET可提高勾画肿瘤生物学容积的准确度,发现潜在的被肿瘤细胞浸润/侵袭的脑组织(在常规MRI图像上可无异常发现),并将其纳入放疗靶区(2级证据)。18F-FDG PET由于肿瘤/皮层对比度较低,因而不适用于辅助制定放疗靶区(2级证据)。
神经外科临床医师对神经影像诊断的要求明确:首先进行定位诊断,确定肿瘤的大小、范围、肿瘤与周围重要结构(包括重要动脉、皮层静脉、皮层功能区及神经纤维束等)的毗邻关系及形态学特征,这对制定脑胶质瘤手术方案具有重要作用;其次对神经影像学提出功能状况的诊断要求,如肿瘤生长代谢、血供状态及肿瘤对周边脑组织侵袭程度等,这对患者术后综合疗效评估具有关键作用。除基础T1、T2、增强T1等常规MRI序列,多模态MRI序列如DWI、PWI、MRS等,不仅能反映脑胶质瘤的形态学特征,还可以体现肿瘤组织的功能及代谢状况。DWI高信号区域提示细胞密度大,代表高级别病变区;PWI高灌注区域提示血容量增多,多为高级别病变区;MRS中胆碱(Cho)和Cho/N-乙酰天门冬氨酸(NAA)比值升高,与肿瘤级别呈正相关。DTI、血氧水平依赖(BOLD)等fMRI序列,可明确肿瘤与重要功能皮层及皮层下结构的关系,为手术切除过程中实施脑功能保护提供证据支持。多模态MRI对于脑胶质瘤的鉴别诊断、确定手术边界、预后判断、监测治疗效果及明确有无复发等具有重要意义,是形态成像诊断的重要补充。
	
脑胶质瘤鉴别诊断
1. 脑内转移性病变
脑内转移性病变以多发病变较常见,多位于脑皮层下,大小不等,水肿程度不一,表现多样,多数为环状或结节样强化。脑内转移性病变的18F-FDG代谢活性可低于、接近或高于脑灰质;氨基酸代谢活性一般高于脑灰质。单发转移癌需与高级别脑胶质瘤鉴别,影像学上可根据病变大小、病变累及部位、增强表现,结合病史、年龄及相关其他辅助检查结果综合鉴别。
2. 脑内感染性病变
脑内感染性病变,特别是脑脓肿,需与高级别脑胶质瘤鉴别。两者均有水肿及占位征象,强化呈环形。脑脓肿的壁常较光滑,无壁结节,而高级别脑胶质瘤多呈菜花样强化,囊内信号混杂,可伴肿瘤卒中。绝大部分高级别脑胶质瘤的氨基酸代谢活性明显高于正常脑组织,而脑脓肿一般呈低代谢。
3. 脑内脱髓鞘样病变
与脑胶质瘤易发生混淆的是肿瘤样脱髓鞘病变,增强扫描可见结节样强化,诊断性治疗后复查,病变缩小明显,易复发,实验室检查有助于鉴别诊断。
4. 淋巴瘤
对于免疫功能正常患者,淋巴瘤的MRI信号多较均匀,瘤内出血及坏死少见,增强呈明显均匀强化。18F-FDG代谢活性一般较高级别脑胶质瘤高且代谢分布较均匀。
5. 其他神经上皮来源肿瘤
包括中枢神经细胞瘤等。可根据肿瘤发生部位、增强表现进行初步鉴别诊断。
脑胶质瘤影像学分级
1. 常规MRI检查
除部分2级脑胶质瘤(如多形性黄色星形细胞瘤、第三脑室脊索瘤样脑胶质瘤和室管膜瘤等)外,高级别脑胶质瘤MRI常有强化伴卒中、坏死及囊变。MRI有无强化及强化程度受诸多因素影响,如使用激素、注射对比剂的量、机器型号及扫描技术等。
2. 多模态MRI检查
包括DWI、PWI及MRS等。DWI高信号区域提示细胞密度大,代表高级别病变区;PWI高灌注区域提示血容量增多,多为高级别病变区;MRS中Cho和Cho/NAA比值升高,与肿瘤级别正相关。
3. PET检查
脑胶质瘤代谢成像的肿瘤-本底对比度偏低,而氨基酸肿瘤显像具有较好的组织对比度,因此建议采用氨基酸PET脑显像评价脑胶质瘤级别(2级证据)。11C-MET PET评估准确度高于MRI,高级别脑胶质瘤的11C-MET代谢活性通常高于低级别脑胶质瘤,但高/低级别脑胶质瘤间仍存在一定重叠(2级证据)。必要时建议使用18F-FDG PET动态成像分析以提高对脑胶质瘤的影像学分级。
脑胶质瘤治疗后影像学评估
脑胶质瘤术后24~72小时内需复查MRI(平扫+增强),评估肿瘤切除程度,并以此作为术后基线影像学资料,用于后续比对。胶质瘤治疗效果的影像学评价参见RANO标准。
	
脑胶质瘤按照复发部位包括原位复发、远处复发和脊髓播散等方式,其中以原位复发多见。组织病理学诊断仍然是金标准。假性进展多见于放/化疗后3个月内,少数患者可见于10~18个月内。常表现为病变周边的环形强化,水肿明显,有占位征象,需要结合临床谨慎判断。对于高级别脑胶质瘤,氨基酸PET对鉴别治疗相关变化(假性进展、放射性坏死)和肿瘤复发/进展的准确度较高(2级证据)。放射性坏死多见于放疗3个月后,目前尚无特异性检查手段鉴别放射性坏死与肿瘤进展/复发。对于高级别胶质瘤,18F-FDG PET用于评价术后肿瘤复发和放射性坏死较MRI优势不明显,氨基酸PET用于鉴别肿瘤进展和治疗相关反应具有较高的敏感度和特异度。对于低级别胶质瘤,18F-FDG PET不适用于评价肿瘤治疗反应,而氨基酸PET的评价作用也有限(1级证据)。定期MRI或PET检查,有助于鉴别假性进展和肿瘤进展/复发。多模态MRI检查如PWI及MRS等也有一定的参考意义。
	
指南来源:国家卫生健康委员会医政医管局,中国抗癌协会脑胶质瘤专业委员会,中国医师协会脑胶质瘤专业委员会. 脑胶质瘤诊疗指南(2022版)[J]. 中华神经外科杂志,2022,38(08):757-777. DOI:10.3760/cma.j.cn112050-20220510-00239
                    - 所属栏目:胶质瘤
 - 如想转载“【脑胶质瘤诊疗】胶质瘤影像怎么看?”请务必注明来源和链接。
 - 网址:https://www.incsg.com/jiaozhiliu/6821.html
 - 更新时间:2025-10-15 10:14:40
 

    
    
    
    
        