免疫治疗如何对抗儿童高级别脑瘤?新进展来了!
发布时间:2025-11-10 17:51:24 | 阅读:次| 关键词:免疫治疗如何对抗儿童高级别脑瘤?新进展来了!
- [案例]儿子因脑干出血病危,两次120转运,为何医生说法截然不
- [案例]16岁基底节胶质瘤患者赴德手术,近全切功能区脑瘤
- [案例]研究发现低级别胶质瘤“早期手术”的生存益处
- [案例]面部“刀割”之痛不再:INC国际福教授全切岩斜区脑膜瘤
- [案例]JNS发表德国巴特朗菲教授135例脑干脑桥海绵状血管瘤手术
- [案例]天坛医院手术随访|"无症状"脑瘤需手术吗?术后她实
在儿童群体中,脑肿瘤属于较为常见的实体瘤类型,同时也是导致癌症相关死亡的主要原因。近年来,尽管儿童中枢神经系统肿瘤的诊断与治疗策略已取得显著改进,然而,对于众多罹患高级别脑瘤的患儿而言,其总体预后状况依然不容乐观,这部分归因于有效治疗手段的匮乏。
免疫检查点抑制剂在成人肿瘤治疗领域的成功应用与显著成效,为研究此类疗法在儿童患者中的潜力带来了希望。但令人遗憾的是,其进展并未达到预期效果。当前,儿童脑肿瘤治疗领域正面临一个亟待解决的困惑:为何在其它多种肿瘤中展现出强大威力的免疫治疗,在面对恶性胶质瘤时却屡屡受挫?
免疫治疗核心策略解析
免疫治疗是一种借助机体自身免疫系统来识别并攻击肿瘤细胞的治疗策略。该方法通过激活或增强免疫系统功能,提升免疫细胞的抗肿瘤活性,进而达到抑制或清除癌细胞的目的。目前,针对儿童脑瘤的免疫治疗主要涵盖以下几类:
01 检查点抑制剂
检查点抑制剂属于一类靶向免疫系统中调节免疫反应分子的药物,例如PD-1/PD-L1抗体和CTLA-4抗体。然而,受限于脑瘤独特的肿瘤微环境,这些药物在脑瘤治疗中的应用效果依然面临挑战。
02 CAR-T细胞疗法
CAR-T细胞疗法是一种创新的免疫治疗方式。其过程涉及提取患者自身的T细胞,随后在实验室内对这些细胞进行遗传学改造,使其能够表达针对特定肿瘤抗原的嵌合抗原受体。这些经过改造的T细胞将被回输至患者体内,以识别并攻击表达相应抗原的肿瘤细胞。
03 过继性细胞疗法
过继性细胞疗法涉及将在体外扩增后的效应T细胞(例如细胞毒性T淋巴细胞和肿瘤浸润淋巴细胞)回输至患者体内。这些效应T细胞经过特定训练,能够识别肿瘤抗原,回输后可在体内继续增殖并对肿瘤细胞发起攻击。
04 疫苗疗法
肿瘤疫苗旨在刺激患者的免疫系统,使其对肿瘤抗原产生特异性应答。此类疫苗可能包含肿瘤特异性抗原或其衍生成分,接种后可引导免疫系统精准攻击肿瘤细胞。

肿瘤微环境中的复杂角色:髓系细胞
免疫治疗的出现标志着肿瘤治疗领域的重大变革。然而,鉴于肿瘤免疫微环境的复杂性及肿瘤免疫逃逸机制的多样性,现有疗法仍无法完全满足临床需求。2025年2月发表于《Nature》期刊的一项研究《胶质瘤中髓系细胞的程序、起源与免疫调节功能》为此提供了部分解释。科研人员发现,在胶质瘤微环境中潜伏着一群具有“双面”特性的细胞:占据肿瘤细胞数量近半壁江山的髓系细胞,竟携带四套截然不同的基因程序——系统性炎症程序(涉及IL1B/TNF)、小胶质特异性炎症程序(涉及CXCR4/PDK4)、补体抑制程序(涉及C1QA/CD163)以及清道夫抑制程序(涉及MRC1/LYVE1)。这些细胞在促进肿瘤生长与抑制抗癌免疫之间动态变化,甚至能够将临床常用的激素类药物转化为抑制免疫反应的“帮手”。该研究不仅揭示了胶质瘤免疫治疗疗效不佳的部分原因,更进一步提出了“靶向特定细胞程序而非单纯针对细胞类型”的全新治疗范式。在未来精准医疗的规划中,医生或可通过检测脑脊液中的C1QB蛋白水平,预测患者对免疫治疗的可能反应,并联合使用表观遗传药物以重塑肿瘤微环境。
免疫治疗临床前模型的关键作用

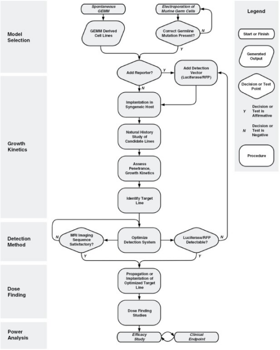
James T. Rutka(鲁特卡)教授在其研究《用于免疫治疗的临床前儿科脑肿瘤模型:障碍与前进之路》中指出,为改善脑瘤患儿的临床结局,建立并选择相关且稳健的临床前高级别脑肿瘤模型至关重要。对此,鲁特卡教授依据免疫治疗的作用机制,归纳了两种主要的肿瘤免疫治疗类型,并列举了各类别下相应的代表药物。这些不同疗法的疗效取决于多种因素,包括肿瘤内在与外在的生物学特性。此外,该研究还构建了一套临床前模型决策流程示意图。首要步骤是确认特定突变的存在。基于肿瘤细胞的生成方式,需考虑在同系宿主中进行自然史研究之前,是否引入报告基因(例如荧光素酶/红色荧光蛋白)。对多代小鼠的肿瘤外显率及生长动力学进行评估,对于建立可用于后续研究的可预测模型至关重要。若已引入报告基因,则需验证其肿瘤检测能力;若计划采用MRI进行肿瘤监测,则需优化成像序列。在剂量探索研究阶段,需统筹考虑检测方法的时间安排以及可能影响研究结果的额外联合治疗方案。最后,在开展疗效研究之前,必须进行效能分析,以期获得具有意义且统计学显著的数据,同时最大限度减少资源消耗。在前期投入资源以严格开发临床前模型,将增加生成对推动临床开发决策具有价值数据的可能性。

内容来源:
Miller TE, El Farran CA, Couturier CP, Chen Z, D'Antonio JP, Verga J, Villanueva MA, Gonzalez Castro LN, Tong YE, Saadi TA, Chiocca AN, Zhang Y, Fischer DS, Heiland DH, Guerriero JL, Petrecca K, Suva ML, Shalek AK, Bernstein BE. Programs, origins and immunomodulatory functions of myeloid cells in glioma. Nature. 2025 Feb 26.
Mishra DK, Popovski D, Morris SM, Bondoc A, Senthil Kumar S, Girard EJ, Rutka J, Fouladi M, Huang A, Olson JM, Drissi R. Preclinical pediatric brain tumor models for immunotherapy: Hurdles and a way forward. Neuro Oncol. 2024 Feb 2;26(2):226-235.
- 所属栏目:神外资讯
- 如想转载“免疫治疗如何对抗儿童高级别脑瘤?新进展来了!”请务必注明来源和链接。
- 网址:https://www.incsg.com/shenwaizixun/7013.html
- 更新时间:2025-11-10 17:37:17


